
为贯彻落实《教育部关于进一步加强和改进普通高等学校艺术类专业考试招生工作的指导意见》(教学〔2021〕3号)和《教育部办公厅关于做好2022年普通高等学校部分特殊类型招生工作的通知》(教学厅〔2021〕7号)文件精神,结合疫情防控要求,现将我校2022年本科招生专业考试相关事项公告如下:
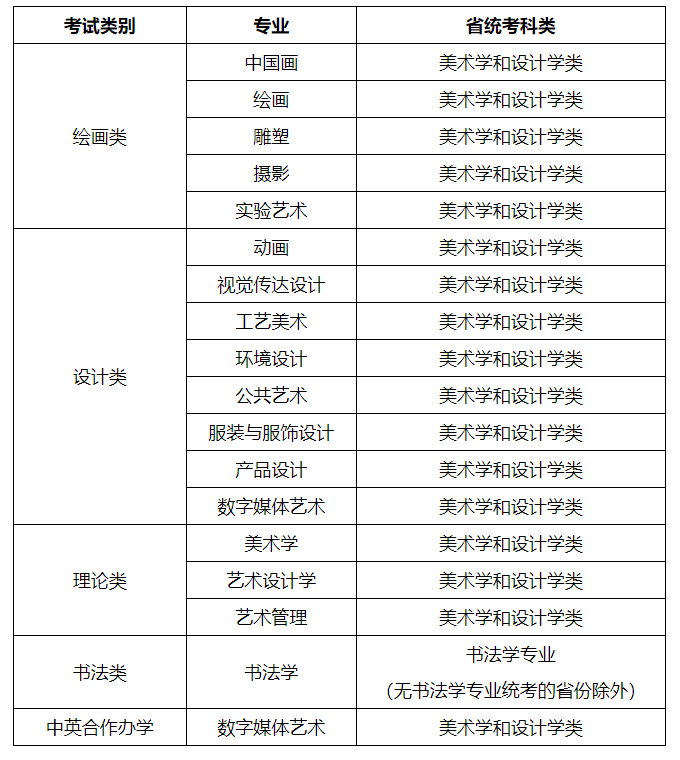
一、我校2022年本科招生专业考试绘画类、设计类、书法类和中英合作办学须在美术学和设计学类省统考合格基础上(无书法学专业统考的省份除外)采取线上初选和线下复试的方式进行;理论类不组织专业考试,考生须美术学和设计学类省统考合格,按高考文化成绩全国排名录取;历史建筑保护工程专业(普通类)不组织专业考试,不仅限于艺术生报考,高考后可直接填报我校志愿,具体要求详见我校2022年本科招生简章及后续公告。
二、本科招生专业考试各专业对应考试类别及省统考科类如下:
