
深圳北理莫斯科大学是国家主席习近平、俄罗斯总统普京达成重要共识,由深圳市人民政府、北京理工大学和莫斯科国立罗蒙诺索夫大学(简称“莫斯科大学”)三方合作设立具有独立法人资格的公办性质的中外合作大学。学校以建设独具特色的世界一流国际化综合性研究型大学为目标,致力于开展精英教育以及高水平科学研究和创新活动。
为全面贯彻落实党的教育方针,探索实践高考招生录取模式改革,经教育部批准,深圳北理莫斯科大学本科招生主要采用基于高考成绩的综合评价录取模式,即根据考生的“高考成绩(占60%)、学校测试成绩(占30%)和高中学业水平合格性考试成绩(占10%)”(简称“631”)构成的综合评价成绩进行排名,择优录取。根据《国务院关于深化考试招生制度改革的实施意见》和《教育部办公厅关于做好2025年普通高校部分特殊类型招生工作的通知》等文件精神,结合学校实际,制定本招生简章。
一、招生对象
参加2025年普通高等学校招生全国统一考试,志存高远,全面发展,具有外语学科特长与兴趣、创新思维、国际视野和社会责任感的优秀高中毕业生。
二、招生专业
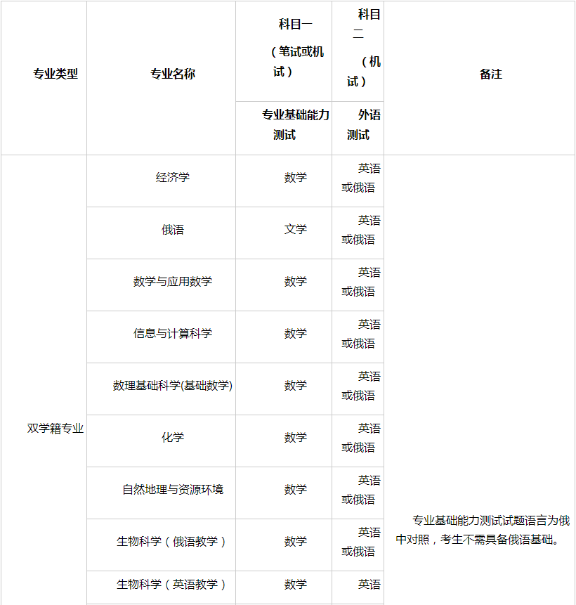
(一)招生专业及选科要求


说明:
1.最终以广东省教育考试院公布的招生专业目录为准。
2.双学籍专业的主要教学语言为俄语,其中“生物科学(英语教学)”专业的主要教学语言为英语;单学籍专业中“国际经济与贸易”、“金融科技”专业主要教学语言为英语,其他专业的教学语言为汉语、英语。
(二)学籍、学历学位
1.“双学籍”专业录取的学生将注册深圳北理莫斯科大学和莫斯科大学两校学籍,达到毕业要求者,颁发深圳北理莫斯科大学毕业证书;对符合学士学位授予条件的本科毕业生,授予学士学位并颁发学位证书。符合莫斯科大学毕业规定的本科毕业生,颁发莫斯科大学毕业(含学士学位)证书。
2.“单学籍”专业录取的学生将注册深圳北理莫斯科大学学籍,达到毕业要求者,颁发深圳北理莫斯科大学毕业证书;对符合学士学位授予条件的本科毕业生,授予学士学位并颁发学位证书。
三、报名方式及要求
(一)报名条件
除满足本简章招生对象的要求外,考生还须符合下列条件:
1.普通高中学业水平合格性考试6科目(思想政治、历史、地理、物理、化学、生物学)成绩均达到C级或以上。
2.高考成绩预估达到广东省公布的特殊类型招生录取控制分数线及以上。
(二)网上报名时间
考生须于2025年5月20日23:59前登录深圳北理莫斯科大学本科生招生信息网本科综合评价招生报名系统(简称“报名系统”)进行注册报名,按要求如实填写个人基本信息、并根据报名系统提示上传相关报名材料。
(三)上传材料清单及要求
1.考生近期免冠证件照。近半年内拍摄的彩色免冠2寸标准证件照,底色不限,JPG或JPEG格式,在报名系统上传附件处上传。
2.高中学习成绩单。含高中期间历次期末考试成绩、高中学业水平合格性考试成绩、最近2-3次省级或市级或校级统一考试成绩。考生需按照成绩单模板填写并打印,由所在中学核实并加盖学校或教务部门公章,在报名系统上传附件处上传盖章扫描件或照片。
3.高中综合素质档案及其他。指学生参加社区服务、社会实践、研究性学习、自主选修课程学习、获奖等反映其综合素质发展情况的写实性材料,在报名系统上传附件处上传扫描件或照片。
(四)网上报名完成
考生在报名系统中完成填报,确认所填信息及提交材料均真实有效,方可提交完成网上报名。考生填写的信息如有不实,产生的一切后果由考生本人承担。
四、综合评价选拔程序
(一)学校测试资格审核
学校自4月21日开始陆续公布通过初审获得学校测试资格的考生名单,考生可通过报名系统查询审核状态。
(二)费用缴纳与参加学校测试确认
获得学校测试资格的考生须在规定时间内,通过报名系统下载《入学考试申请书》,由考生本人签名确认后回传到报名系统。同时须通过报名系统在线缴纳人民币300元/人审核评测费,方为确认参加考试。逾期未回传《入学考试申请书》或未缴费者视为自动放弃学校测试资格。费用一经缴纳,不予退还。
(三)学校测试及成绩发布
考生确认参加学校测试后,按照学校规定的时间与地点参加测试。学校将于6月下旬在高考填报志愿前通过学校报名系统发布考生学校测试成绩和成绩合格入围考生名单。
(四)高考志愿填报
考生高考成绩须达到广东省公布的特殊类型招生录取控制分数线及以上,参加学校测试且成绩合格,方可在高考志愿提前批次中“特殊类型招生院校”的综合评价志愿栏填报深圳北理莫斯科大学。填报专业志愿时,学校测试科目不同的专业不可同时填报。
(五)录取
根据考生综合评价成绩排名,择优录取,并公示录取考生名单。学校实行“分数优先”的录取原则,根据考生综合评价成绩排位情况从高到低排序录取,先安排排位高的考生的第一专业志愿,若该专业额满,再逐一查看该生的后续专业志愿。考生综合评价成绩相同时,按高考成绩从高分到低分依次录取;考生综合评价成绩、高考成绩都相同时,按学校测试成绩从高分到低分依次录取。
五、学校测试
(一)时间
2025年6月12日,具体安排另行通知。
(二)地点
具体地点另行通知。
(三)考试科目


(四)特别注意事项
1.填报专业时,学校测试科目不同的专业不可同时填报。
2.“生物科学(英语教学)”、“金融科技”、“国际经济与贸易”、“智能感知工程”及“电子与计算机工程”专业学校外语测试(科目二)为英语,非英语语种考生请慎重报考。
3.专业基础能力测试(科目一)和外语测试(科目二)满分各为100分,考生两个科目测试成绩均须达到相应科目合格标准,学校测试成绩方为合格。计算综合评价成绩时,取两个科目的平均成绩进行折算。
六、综合评价成绩计算
(一)高考录取时综合评价成绩计算方法
综合评价成绩=高考成绩×60%+学校测试成绩÷100×750×30%+高中学业水平合格性考试成绩÷100×750×10%
(二)学校测试成绩计算方法
学校测试成绩=专业基础能力测试(科目一)成绩×50%+外语测试(科目二)成绩×50%
(三)高中学业水平合格性考试成绩折算方法
高中学业水平合格性考试成绩=各科目折算成绩总和÷科目数
学校根据广东省招生考试机构提供的有效的高中学业水平合格性考试各科成绩,折算以下科目成绩:思想政治、历史、地理、物理、化学、生物学。考试成绩按照A=100分、B=90分、C=80分折算。
七、收费标准
(一)学费
双学籍专业学费为人民币70000元/生·学年;
单学籍专业学费为人民币50000元/生·学年。
(二)住宿费
人民币2400元/生·学年(三人间或四人间)。
八、监督保障机制
(一)学校在招生过程中,做到招生方案公开、选拔方法公平、录取结果公示。
(二)学校测试成绩合格入围考生名单、录取考生名单及相关信息,将按照教育部阳光招生的有关要求,在学校招生网站等公示。
(三)综合评价录取全程接受纪检监察部门监督,并接受社会监督。
九、咨询及联系方式
本简章由深圳北理莫斯科大学招生办公室负责解释。如教育部相关政策有变化,以教育部最新政策为准。请考生注意浏览我校本科生招生信息网,我校将在该网站发布相关通知和注意事项。
(一)招生办公室联系方式
咨询时间:工作日14:00-17:00
微信公众号:深圳北理莫斯科大学招生办
(二)招生组联系方式
详见深圳北理莫斯科大学本科生招生信息网“联系我们”。
学校地址:广东省深圳市龙岗区国际大学园路1号,邮编:518172
附件:
1.深圳北理莫斯科大学双学籍专业与莫斯科大学专业名称对照表


2.莫斯科大学简介
莫斯科国立罗蒙诺索夫大学(简称“莫斯科大学”)于1755年建立,是俄罗斯联邦规模最大、历史最悠久的综合性高等学府,以其雄厚师资、完善设施、教学质量和学术水准而享誉世界。现有43个院系、377个教研室、30个科研所。共有6000余名教师,在校学生总数约5万人,其中留学生约8000人。学校拥有4个博物馆、6颗卫星、4台超级计算机以及1个医学科研教育中心。
在数学、物理学、生物学、地质学、化学、语言学以及其他科学领域,莫斯科大学取得的成就举世瞩目,共有11位诺贝尔奖获得者,6位菲尔兹奖获得者,约300名俄罗斯科学院院士。
莫斯科大学在2025年度QS世界大学排名中位列94位,在2023 QS世界大学学科排名中,自然科学位居第22名,语言学位居第23位,数学位居第38位,物理学及天文学第33位,化学第56位。