寄宿校园
正规指导
全科学习
封闭管理
177-5255-2705

关注微信,及时了解高考资讯

艺考表演系新变化:中戏上戏减招,对考生要求更严

浏览:1490

  进入2020年,随着多所高校发布2020年招生简章,艺考话题也再次受到关注。而就已公布的招生简章来看,往年备受关注的表演专业,今年又有不少新变化。


  中传:表演专业计划招生人数微调


  2019年11月,中国传媒大学就公布了2020年艺术类本科招生简章。其中,表演专业计划招生男生15人、女生15人。相比于上一年度招生计划,中传表演专业招生人数有所增加,男生、女生各增长两个名额,总共增加4人。


艺考表演系新变化:中戏上戏减招,对考生要求更严


中国传媒大学2020年艺术类本科招生简章截图


  今年表演(音乐剧双学位班)计划招生人数与去年持平,为男生15人、女生15人。此外,从2019年起,中传艺考初试提前至1月1日,主要考察考生的文化素养基础。


  2020年招生简章显示,初试考察内容为“文史哲三科组成一张综合试卷”,均侧重考察高中所学知识。


  北影:表演学院扩招20人,强调立德树人


  北京电影学院在2019年最后一天公布了2020年艺术类本科、高职招生简章。


艺考表演系新变化:中戏上戏减招,对考生要求更严


北京电影学院2020年艺术类本科、高职招生简章截图


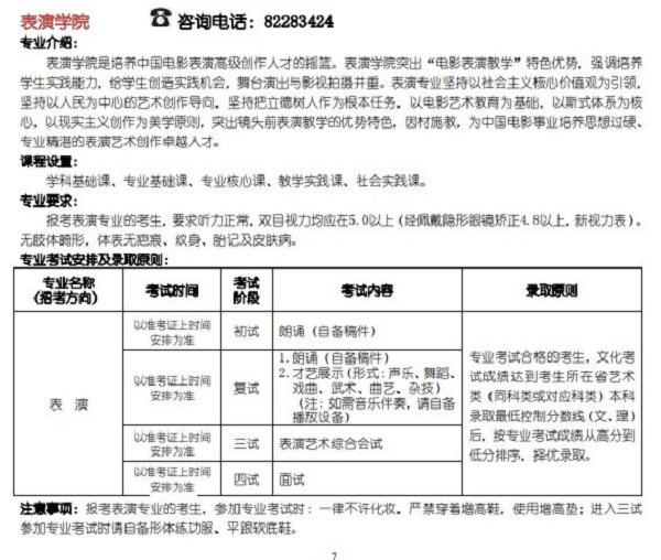
  其中,表演学院2020年计划招生80人,相比2019年简章增加20人。此前报道,北影表演学院艺术类本科计划招生人数已连续两年增加。在招生简章的院系专业介绍中,表演学院相关介绍明显增加。


艺考表演系新变化:中戏上戏减招,对考生要求更严


北京电影学院2020年艺术类本科、高职招生简章截图


  相较于2019年招生简章中的介绍,31日公布的简章增加如下内容:


  “表演专业坚持以社会主义核心价值观为引领,坚持以人民为中心的艺术创作导向,坚持把立德树人作为根本任务,以电影艺术教育为基础,以斯式体系为核心,以现实主义创作为美学原则,突出镜头前表演教学的优势特色,因材施教,为中国电影事业培养思想过硬、专业精湛的表演艺术创作卓越人才。”


  中戏、上戏:表演系减招


  和中传、北影不同,中戏、上戏两所高校表演系计划招生人数相较去年均有所减少。


艺考表演系新变化:中戏上戏减招,对考生要求更严


2020年上海戏剧学院本科招生简章截图


  2019年末,上海戏剧学院公布的2020年本科招生简章显示,上戏表演系包括表演(戏剧影视)与表演(音乐剧)两个方向。其中,表演(戏剧影视)今年计划招生40人(含上海春考5人),招生人数与上一年度持平;而表演(音乐剧)计划招生人数为24人,较去年减少4人。


  2020年1月1日,中央戏剧学院也公布了2020年本科招生简章,其表演系今年计划招收43人,相较于去年有所减少。


艺考表演系新变化:中戏上戏减招,对考生要求更严


中央戏剧学院2020年本科招生简章截图


  与往年一样,中戏表演系共有表演(话剧影视表演)和表演(话剧影视表演双学位班)两个方向。其中,表演(话剧影视表演)与上一年度计划招生人数相同,为25人;而表演(话剧影视表演双学位班)与去年相比,计划招生人数为18人,减少了7人。


  同时,中戏也优化了表演专业(话剧影视表演双学位班方向)录取办法。


  表演专业(话剧影视表演双学位班方向)考生,高考志愿填报后,录取排名前15名考生,高考文化课成绩达到生源所在省艺术类本科录取控制分数线后按专业排名从高到低录取,录取排名16-18名考生,按高考英语成绩(折算为150分满分)从高到低录取。


  表演专业(话剧影视表演、话剧影视表演双学位班方向)的考试科目进行了优化调整。其中明确,话剧影视表演双学位班“加试英语”。


  更高要求的艺考


  从前述招生简章来看,今年三所高校对表演专业艺考生的要求均有所增加。


  事实上,在2019年艺考之时,多所知名艺术类高校就纷纷对考生的综合素质提出了更高的要求;对艺考生的文化课要求也逐年提高。另一方面,在2019年的演艺圈中,则不乏“学霸”“才女”人设崩塌的例子。


  虚高的人设正成为一种高风险的存在。如今的演艺圈中,在颜值、人设之外,文化素养与道德品质正越来越成为大家关注的重点。作为选拔行业人才的机制,艺考也必然对考生提出更高的要求。